客服

购物车

APP下载

扫码下载事考帮APP

回顶部

搜题
APP下载

扫码下载事考帮APP

10.27联考《公共基础知识》答案!
2024年10月27日 17:58
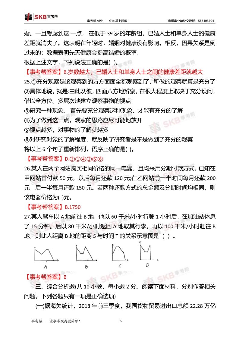
5222